一、主据要依
《中华人民共和国政府信息公开条例》(国务院令第711号)
《中共中央办公厅 国务院办公厅印发〈关于全面推进Eporner政务
工作的意见〉的通知》(中办发〔2016〕8号)
《国务院办公厅印发〈关于全面推进Eporner政务
工作的意见〉实施细则的通知》(国办发〔2016〕80号)
《国务院办公厅关于印发2019年Eporner政务
工作要点的通知》(国办发〔2019〕14号)
二、主动公开政府信息数据项
主动公开政府信息应包含以下内容:
(一)索引号
公开信息的标识符,生成规则为:信息分类+发布年份+顺序号。索引号在发布信息时由后台发布系统自动生成。
(二)名称
发布信息的标题,一般为政府信息文件名称全称。
(三)发布日期
信息发布的日期。
(四)文号
公开信息的文件编号,无正式文件编号可省略。
(五)发布机构
发布信息机构的名称。
(六)信息分类
按照本文第三章对信息进行分类,该信息所属的公开目录名称。
(七)时限
按照《中华人民共和国政府信息公开条例》的有关规定,属于主动公开范围的政府信息,应当自该政府信息形成或者变更之日起20个工作日内予以公开。
行政许可、行政处罚等行政决定应自送达之日起7个工作日内予以公开,因特殊情形需要延长期限的,经批准,可以延长至20个工作日。法律、法规和规章另有规定的,从其规定。
(八)公开方式
根据内容通过下列不同方式主动公开政府信息:1.国家Eporner
政府网站;2.Eporner
政务微信、微博等新媒体发布平台;3.各类新闻发布活动;4.其他新闻媒体。
公民、法人和其他组织可以通过以上方式获取主动公开的信息。
(九)责任部门
承担Eporner
主动公开政府信息工作的是局机关各司局。
(十)监督渠道
公民、法人或其他组织认为国家Eporner
未依法履行主动公开义务的,可向国家Eporner
综合和规划财务司反映,也可以向上级政府信息公开工作主管部门反映。
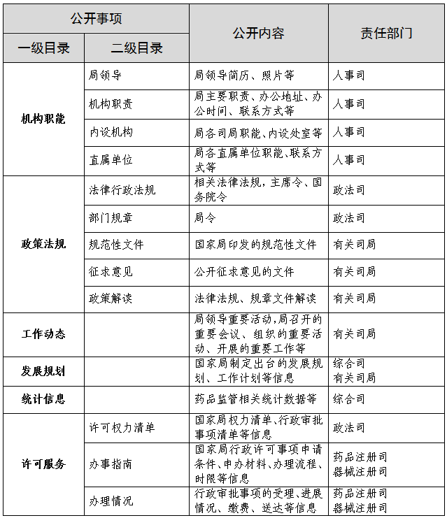
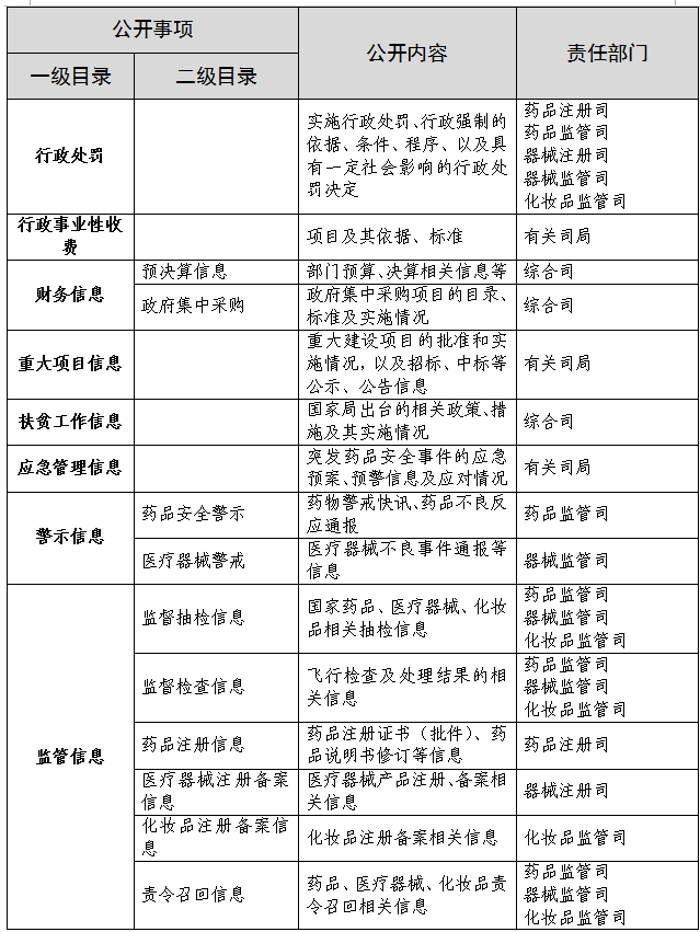
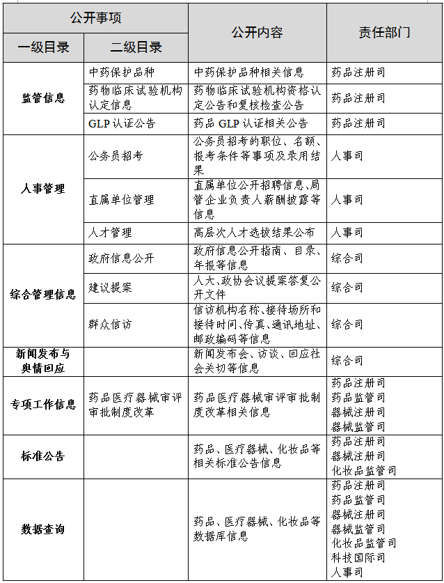
三、主动公开基本目录


